takse69

听新闻
放大镜
江苏检察网 > 要闻 > 正文
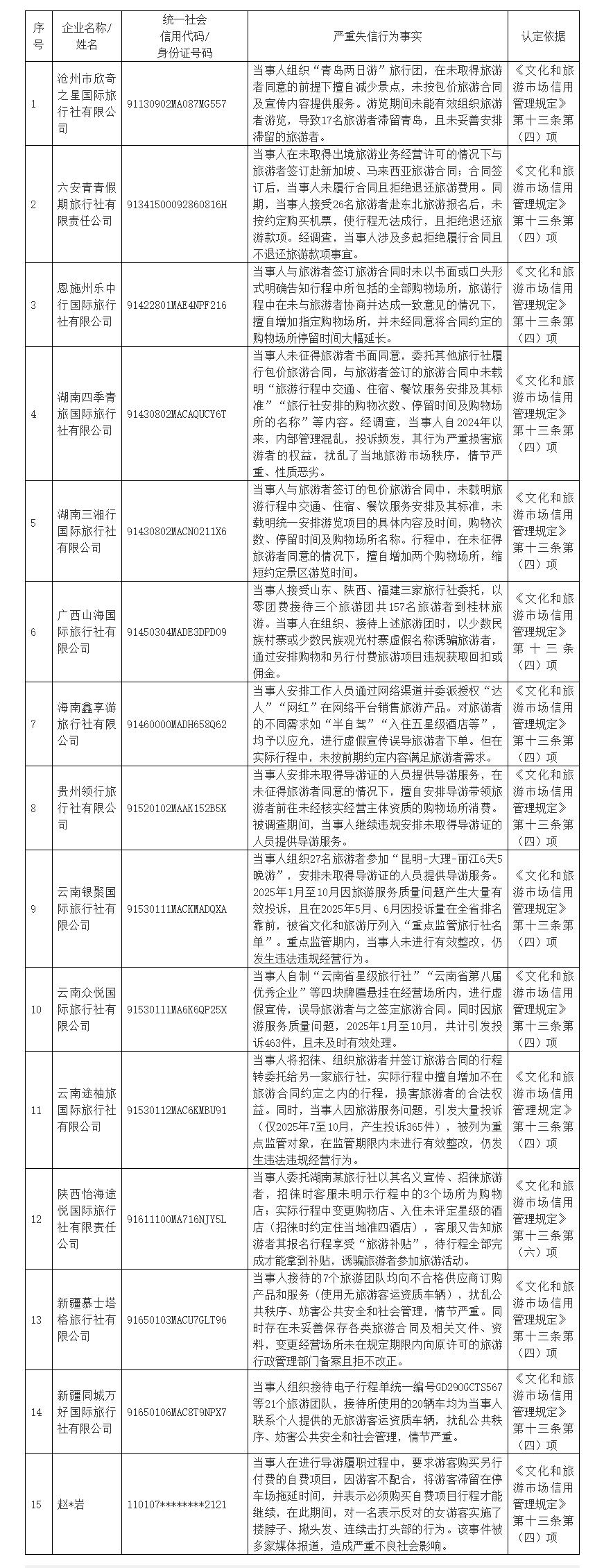
整治旅游市场秩序 今年严重失信主体典型名单公布
2026-04-28 09:12:00  来源:文化和旅游部网站

  旅游市场秩序集中整治工作开展以来,各地依法查办了一批重大案件,并依法依规开展失信主体认定,截至2026年3月底,全国文化和旅游市场共认定失信主体1655个。为落实《国务院办公厅关于进一步加强旅游市场综合监管的通知》有关要求,提升信用监管效能,营造诚信、公平、有序的旅游市场环境,现对旅游市场秩序集中整治严重失信主体典型名单(2026年第一批)予以公布。

作者:  编辑:王子钰